咨询热线: 18225968333
联系我们Contact us
全国咨询热线18225968333

公积金提取代办

公司地址:上海华能联合大厦

联系电话:13065553707

白城行业资讯

白城公积金提取没银行卡行吗?符合条件才能办

发布时间:2026-02-04 07:05:51

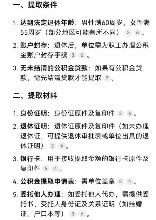
还在因提取公积金非得要有银行卡这件事情而发愁吗,好多人觉得只要拥有银行卡就能够轻轻松松地将公积金提取出来,于是自己跑了好多趟,然而材料不齐、条件不符,最终依旧没有办成,实际上,银行卡仅仅是其中的一个环节,关键在于你是不是符合提取的条件,材料能不能一次性通过审核,公积金账户里的那笔钱,看上去是属于自己的,可是使用起来门槛诸多,手续繁杂,等审批下来,着急用钱的事情或许早就被耽搁了。

公积金须要提取银行卡吗_提取公积金必须要银行卡吗_公积金提取需要银行卡

你可晓得呀,你的公积金或许正安卧在账户之中“酣睡不醒”,进而演变成了一笔“僵死之钱”。在购置房产首付不足之时,在装修缺乏资金之际,在家人突然罹患疾病急需钱款之时……于这些情形之下,公积金本应是你的救急之钱呀,然却因政策存在限制,办理流程繁杂,致使你心生畏难而却步不前。自行去办理常常会让人摸不着头绪,稍有不适便会被退回,时间拖延得久了,急需用钱所带来的压力只会越发增大。

公积金提取需要银行卡_提取公积金必须要银行卡吗_公积金须要提取银行卡吗

不要再让这笔钱就这样处于闲置状况了!作为专业的公积金提取代办中介,我们能够帮你把所谓成为着“死钱”东西变化成“活钱”形式,从而能够快速地去解决资金方面所存在的难题,我们熟悉各个地方的政策,清楚知道哪些具体情况是能够进行合法提取公积金行为的,像存在租房、购房、员工离职这些情况以及大病医疗等情况,我们会依据你自身的实际情形,为你专门去设计并制定方案,帮你将所需材料准备得周全完备,对申请流程予以优化,将通过率大幅度提升,你无需自己去折腾那个银行卡关联相关事宜。也用不着反复地去跑腿,我们会在整个过程中给予协助,节省时间还能减少精力耗费地投入,进而让你能够尽快地拿到那笔钱。

急着用资金的时刻,每分钟都蛮是珍贵的。比起自己去摸索进而遭遇阻碍,这般不如把它交付给专业些的人去处置。我们曾协助很是众多的客户成功地提取了公积金,将他们那火烧眉毛般的紧急状况给解决掉了。只要你有着提取的需求,不妨先去咨询一下我们,瞧瞧你的情形是不是契合条件。别再迟疑,要让账户里边的公积金切实地为你发挥作用,转变成为随时能够去支配的流动性质的资金。

提取公积金必须要银行卡吗_公积金提取需要银行卡_公积金须要提取银行卡吗

设若你正就提取公积金而发愁,欲迅速将那死钱转变为活钱,此刻便立刻行动起来!去联系我们,以获取免费咨询以及办理指导,助你高效地把提取事宜给搞定,从而缓解资金压力。别致使公积金再度陷入沉睡状态了,机会恰好在眼前,赶快联系我们,以使你的钱活跃起来!

在线客服
联系方式

热线电话

18225968333

上班时间

周一到周五

公司电话

13065553707

二维码
线